Skip to content
DG Online Training
Shop Online
Menu
DG/Hazmat Consulting
Audits / Gap Analysis / Compliance Review
Classification / Product Review
Competent Authority Approval / Special Permit Applications
Regulatory Support Help Desk
Product Shipping Guides
DG/Hazmat Training
Instructor-Led Training
Online Training
Learning Management System (LMS)
Training Program Review & Update
Regulatory Requirements | FAQs & Resources
Books & Regulatory Manuals
About Us
Why Choose Currie?
Our Staff
Government Information
Our Partners & Clients
Testimonials
Contact Us
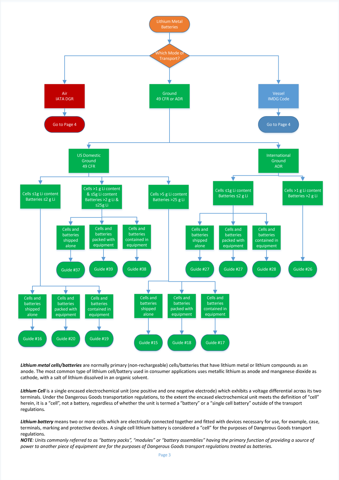
Lithium Battery Guide – Lithium Metal – Page 3